達州社保增減員申報辦理指南_社保報銷流程
欄目:達州社保新政策 作者:瑞方人力 時間:2018-05-21
達州社保增減員申報辦理指南|達州社保報銷流程,生育保險報銷流程,醫療保險報銷流程,養老金申領流程,失業保險報銷流程,工傷保險報銷流程,社會保險關系轉移指南
達州企業社會保險人員增加辦理指南
所需資料:
1、《達州市養工生社會保險人員增減表》(一式兩份加蓋公章) 2、參保員工身份證復印件
3、勞動合同復印件
4、《達州市醫療保險人員增減表》(一式兩份加蓋公章)
5、陸軍醫院體檢報告
6、《達州市失業保險增減表》(一式兩份加蓋公章)
達州企業社會保險人員減少辦理指南
所需資料:
1、《達州市養工生社會保險人員增減表》(一式兩份加蓋公章)
2、《達州市醫療保險人員增減表》(一式兩份加蓋公章)
3、《達州市失業社會保險人員增減表》(一式兩份加蓋公章)
達州社保待遇申領政策:
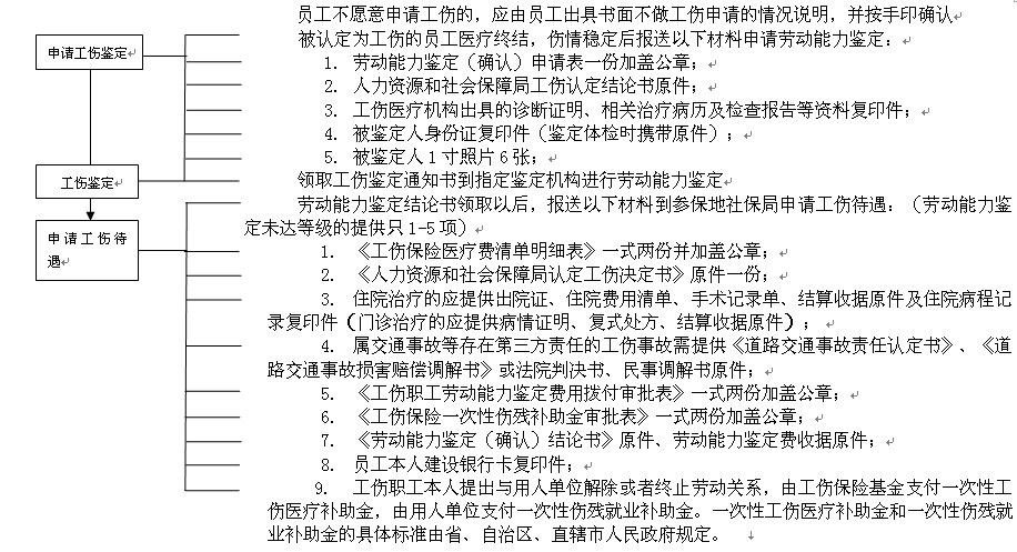
(一)達州工傷業務辦理流程


(二)達州生育保險報銷
分娩所需資料:
1、《結婚證》原件一份、復印件兩份;
2、《生育服務證原件》一份、復印件兩份;
3、《出生醫學證明》原件一份、復印件兩份;
4、《醫療藍本》原件一份、復印件兩份;
5、醫院開具的《診斷證明書》原件一份、復印件兩份;
6、所有醫院的單據原件;
7、《生育報銷審批表》兩份,加蓋公章;
8、《生表一》兩份,男方女方單位均加蓋公章;
9、《生表二》兩份,加蓋公章;
10、《生育報銷匯總表》一份,加蓋公章。
計劃生育所需資料:
1、《結婚證》原件、復印件兩份;
2、《醫療藍本》原件、復印件兩份;
3、醫院開具的《診斷證明書》(人工流產的需注明孕幾周)原件、復印件兩份;
4、所有醫院的單據原件;
5、《生育報銷審批表》兩份,加蓋公章;
6、《生表一》兩份,加蓋公章;
7、《生表二》兩份,加蓋公章。
辦理流程:
1、女職工懷孕后、流產或計劃生育手術前,由用人單位或街道、鎮勞動保障服務站工作人員攜帶申報材料到區社會勞動保險處生育保險窗口;
2、工作人員受理核準后,簽發醫療證;
3、生育女職工產假滿30天內,由用人單位或街道、鎮勞動保障服務站工作人員攜帶申報材料到區社會勞動保險處生育保險窗口辦理待遇結算;
4、工作人員受理核準后,支付生育醫療費和生育津貼。
(三)達州醫療保險報銷指南
享受條件:
1、申請人已經辦理參保手續、足額繳交醫療保險費
2、合作醫療指定醫療機構就醫;
3、參保人在備案醫療機構就醫發生了住院醫療費用,并先行支付現金,且保存有關單據和資料。
申報需提交材料:
1、收據原件;
2、住院費用結算單;
3、出院診斷證明;
4、留觀證明或死亡證明復印件;
5、藥品、檢查及治療費用明細、急診留觀需蓋有“急診章”的醫療保險處方或急診科急診處方;
6、社會保障卡、《市醫療保險手冊》;
7、醫院全額結賬證明和單位情況說明。
經辦程序:
1、辦理人提交報銷單據等材料到保險基金管理局受理;
2、受理部門自收到申請材料,醫保中心當日完成審核,結算,支付工作;
3、社會保險基金管理局審查材料并批準申請,申請人領取《社會醫療保險醫療費報銷單》后,予以報銷。
注:申請材料不齊全的,如申請人需補正的全部內容,申請人應當自收到《補正材料通知書》之日起 5日內補正材料。逾期不補正,視為撤回申請。但補正材料后,申請人可在法定有效期內重新提出申請。申請人領取《社會醫療保險醫療費報銷單》后,予以報銷。
(四)達州失業保險領取條件及資料
申領條件:
1、已參加失業保險,用人單位和本人已按照規定履行繳費義務滿1年的;
2、非因本人意愿中斷就業的;
3、已按規定辦理失業登記,并有求職要求的。
申報材料:
1、本人身份證明;
2、用人單位出具的終止或者解除勞動合同的證明;
3、失業登記證明及求職證明;
4、失業保險經辦機構規定的其他材料(戶口本復印件一份、二代身份證復印件一份、歷年簽訂的勞動合同復印件、近期一寸彩照2張)。
辦理程序:
本人應當在勞動合同期滿后40日內,持該證明、戶口簿、身份證和免冠照片到戶口所在的的街道辦事處、鎮政府勞動和社會保障部門辦理失業登記,同時辦理領取失業保險金的手續,領取失業保險金領取證和求職證,從辦理失業登記之日起計算失業保險金;
從辦理失業登記的次月起,持身份證、失業保險金領取證及求職證,按月領取失業保險金;
如果因病不能親自領取的,可以委托親戚持上述三證、醫院診斷證明和代領人的身份證代取。
(五)達州社會保險關系轉移
1.省內轉入
業務范圍:參保人員將四川省內的社保關系轉入參保地
所需資料:
(1)身份證和社保卡原件及復印件
(2)轉出地社保經辦機構出具的參保憑證
2.省外轉入
業務范圍:參保人員將四川省外的社保關系轉入參保地
所需資料:
(1)身份證和社保卡原件及復印件
(2)轉出地社保經辦機構出具的參保憑證
3.省內轉出
業務范圍:參保人員將現參保地的社保關系轉往省內各地
所需資料:
(1)轉入地社保局接收函
(2)身份證和社保卡原件及復印件
4.省外轉出
業務范圍:參保人員將現參保地的社保關系轉往省外各地
所需資料:
(1)轉入地社保局接收函
(2)身份證和社保卡原件及復印件
達州市社保局地址:四川省達州市金蘭路136號
達州市社保局電話:0818-2522860
下一篇:返回列表
